0
Skip to Content
Infinite Odyssey
Infinite Odyssey
Services
Privacy Policy
About
Contact
Store
Infinite Odyssey
Infinite Odyssey
Services
Privacy Policy
About
Contact
Store
Services
Privacy Policy
About
Contact
Store

Agent Resources

Agent Resources

Filters

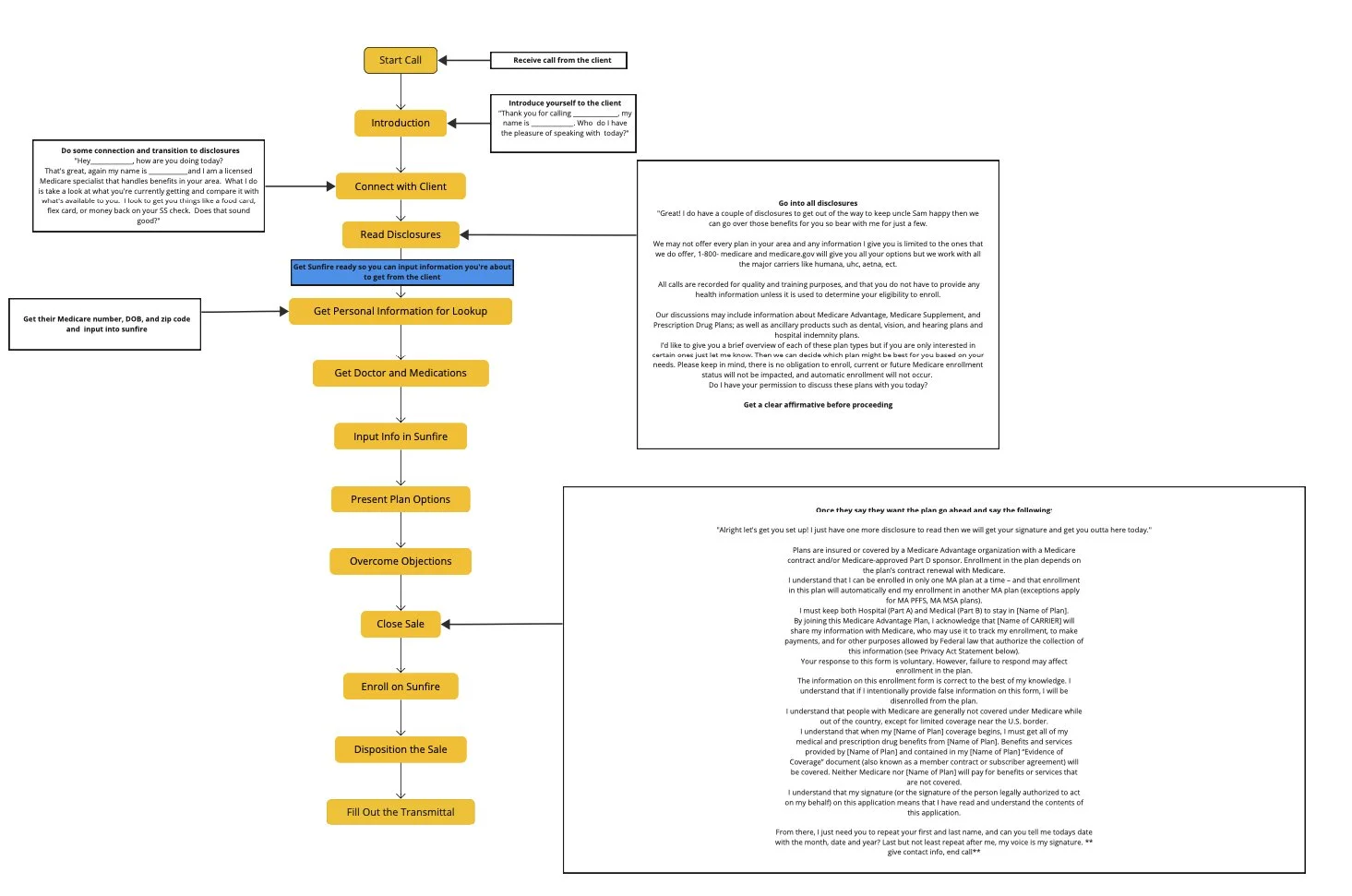
Call flow.jpg
Medicare Telesales Call Flow
$0.00
objections.jpg
Medicare Objection Handling Guide
$0.00
Medicare Script (2025/2026) IO Logo.png
Medicare Script (2025/2026)
Sale Price: $0.00 Original Price: $20.00
Sale

No results found

No results match your search. Try removing a few filters.